Tasker中文版是安卓系统里那个让人又爱又怕的利器,别把它当成那种一键加速的软件,它更像是给系统装了个大脑。因为能控制很多系统状态,所以很多老司机都把它当成手机里最拉风的一个玩意儿。它不会直接把手机瞬间变快,但你可以用它去控制别的软件,变相把手机弄得更干净、更顺滑。很多安卓用户都对它有点上头,觉得是手机必备的小助手。除此之外,Tasker还能做触发器、清理、备份、还原和各种任务,完全可以按你的习惯来定制配置文件,在特定情况下自动执行你安排的操作,有兴趣的朋友可以试试看,玩一玩会有惊喜。

Tasker中文版官方版功能介绍
Tasker的工作方式很直白:你建立一些“配置文件”(Profiles),在特定的“背景”(Contexts)满足时,会自动触发你预设的“任务”(Tasks)。另外,它也提供放在桌面上可以点的插件(Clickable)或按时间自动运行的插件(Timer),方便随时调用。
功能覆盖面挺广,从系统设置到短信都能搞定。也拿过ADC2奖,口碑不错。
触发器包括:程序、时间、日期、位置、硬件/软件状态、事件、快捷方式、小工具、计时器等
操作种类超过200个内建动作
任务支持循环、变量、条件判断等
软件特色
1、连到某个指定的 Wifi 就自动打开“自动同步”,断开就关掉,这样省电又省心;
2、每天定时从 Pixiv、Bing 等网站拉壁纸并自动更换,省得手动折腾;
3、在耳朵里放静音时,如果同一个号码连续打了三次,就自动退出静音并给对方发条说明短信,省去来回设置的麻烦;
4、到达某个地点自动给指定联系人发短信(比如到了咖啡店就发“我到了”),看起来挺贴心的;
5、用彩云分钟级天气预报做个下雨提醒(下雨前大约 20 分钟自动发通知或微信/短信),出门带伞不再靠运气;
6、打开小说阅读器时自动调暗屏幕、开启护眼模式,还会关掉自动旋转,读书体验会更舒服;
7、收到验证码短信后自动复制验证码,甚至能转发到微信或另一台手机,省去手动粘贴的步骤;
8、早上起床时自动播放你喜欢的播客当闹钟,音量会渐渐变大,这样叫醒方式比较温柔,不会“闹钟毁歌”。
术语解读
1、“配置文件”(Profiles):
– 配置文件是 Tasker 的核心概念
– 每个配置文件由“背景”(Contexts)和对应的“任务”(Tasks)组成
– 当所有“背景”(Contexts)条件都满足时,对应的“任务”(Tasks)就会被触发
2、“背景”(Contexts):
– 背景是任务被触发的前提条件,只有背景满足时,任务才会运行
3、“任务”(Tasks)
– 任务由一个或多个“操作”(Actions)组合而成,操作是能被执行的最小单元
4、“操作”(Actions)
– 操作是 Tasker 里可以做的具体动作,几个操作连在一起就形成了一个任务
5、“插件”(Widget)
– Tasker 提供了桌面插件,可以直接点一下就运行指定的任务,无需满足任何背景条件
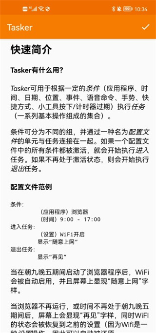
配置文件
列表里每一项都是一个配置文件。配置文件把左边的上下文(也就是条件)和右边要执行的任务连接起来。配置文件启用时会以绿色显示。每个配置文件包含三个主要部分,下面慢慢说清楚。
一、标题栏
这里会显示配置文件的名字(如果你没取名字,就显示描述),右边有个对勾表示当前是否启用。
点名字可以展开或收起配置文件,展开后会看到对应的上下文和任务(后面会具体讲)。
长按配置文件名字能打开选项菜单。
点对号可以切换启用或禁用。
按住并拖动标题栏右侧区域可以改变配置文件位置,启用图标也能拖动。
重要提醒:对勾只是表示把这个配置文件打开了,真实要运行还要看条件是不是被满足,换句话说,对勾不等于任务马上在跑。
二、上下文
配置文件左侧会有一个图标,每个上下文条件也会显示一行文字。上下文就是决定什么时候会激活配置文件的条件。
点上下文条件可以编辑内容
长按会显示管理选项,比如编辑或新增上下文
想要点和长按时执行不同的动作,可以在 菜单 / 首选项 / 界面 里设置。
三、任务
在配置文件右侧,会根据是否激活显示一个或两个任务。
点任务可以编辑具体操作
长按可以打开管理选项
如果某个任务旁边有绿色的右箭头,说明这是进入任务,会在配置文件被激活时运行。
如果某个任务旁边有红色的左箭头,说明这是退出任务,会在配置文件变为非激活时运行。
例外情况:包含事件型上下文、重复性上下文或不连续时间上下文的配置文件会显示两个绿色箭头,这表示这些配置文件的激活和结束都是瞬时发生的,相关任务会立即执行。
更新日志
v6.5.11版本
– 人工智能生成器:可以用自然语言来自动生成任务,输入你想要的结果,它帮你搞定;
– 接收共享:现在任何应用都可以把“分享”发给 Tasker 当作目标,直接把分享内容作为任务输入;
– 新增 7 个日历动作和日历变更事件:把日历自动化玩到更多玩法;
– 更改键盘动作,交互上更灵活;
– 小部件支持自定义字体,让桌面看起来更个性化。



